近年来,全球范围内的反垄断监管力度逐步加大,尤其是在互联网和科技行业,反垄断案件频繁发生,这使得企业对反垄断合规的需求和重视程度显著提高。在中国,反垄断监管机构相继出台了一系列法规和指导文件,旨在强化市场监管和引导,有效遏制垄断行为,维护市场公平竞争秩序。国务院反垄断反不正当竞争委员会于今年4月份出台了《经营者反垄断合规指南(2024)》,为企业提供系统性、全面且详细的合规指引。更重要的是,指南第五章明确了合规激励规则,将企业反垄断合规管理制度建设和实施情况作为可以“酌情不予行政处罚”“决定中止调查”“适用较大减免幅度”或“酌情从轻减轻处罚”的考量因素。同时,指南明确规定企业申请合规激励需要通过反垄断执法机构对反垄断合规管理制度完善性、真实性和有效性等方面的实质性审查。在此背景下,反垄断合规工作对企业的重要性不言而喻,它既是企业防范法律风险的重要屏障,更是确保企业在日趋激烈的市场竞争中能够合法合规、持续稳健发展的关键保障。
本系列文章旨在分享一些我们在反垄断合规工作中的经验和总结,涵盖合规组织架构、反垄断规章制度的建立、合规风险评估与防控、合规审查、合规文化培育与培训、合规信息管理等各项环节,希望这些内容能为企业开展反垄断合规工作提供有益参考。本文是该系列分享的第一篇,重点介绍合规组织机构的设立和职责分工。
企业反垄断合规实务操作系列分享之一:合规组织机构
企业合规组织是企业实施合规管理以及建设企业合规管理体系的组织机构。企业可以结合实际情况及合规需求决定是否建立独立的反垄断合规管理部门,或者在现有的合规管理体系中增设反垄断合规人员负责专项合规工作。反垄断合规管理部门的权力应该来源于企业中的管理层,或者由其授权的相应部门。完善的反垄断合规管理组织架构应当明确反垄断合规管理部门、业务部门、合规监督部门以及其他职能部门各自的职责范畴。通过组织体系架构的建设,以及明确具体的职责分工,建立完整的、自上而下的合规管理组织架构。
1. 反垄断合规管理组织的设置
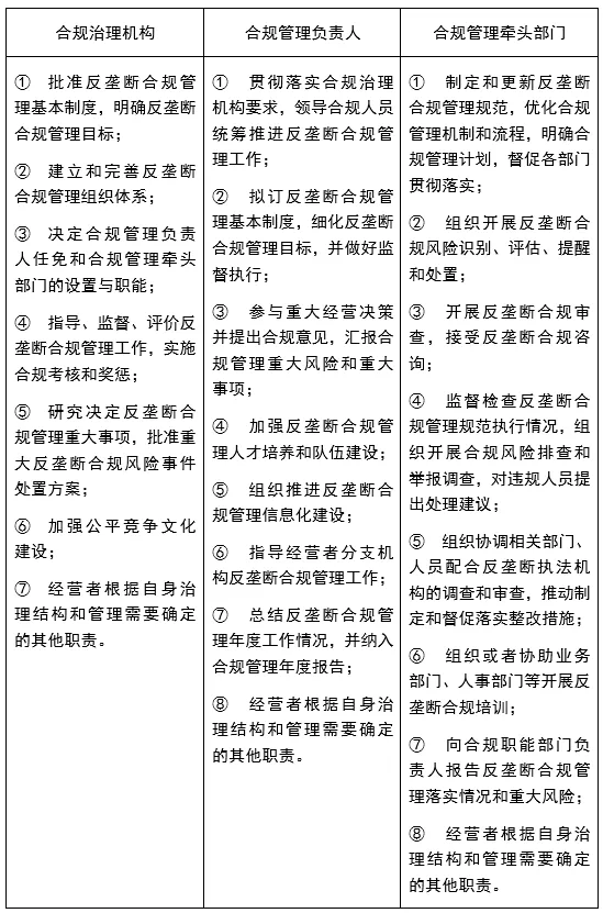
国务院反垄断反不正当竞争委员会《经营者反垄断合规指南(2024)》(以下简称“《指南》”)企业提供了一个较为完善的三层次反垄断合规管理组织架构示例,帮助企业建立系统化的合规管理体系。根据《指南》第七条,“反垄断合规管理机构一般由合规治理机构、合规管理负责人和合规管理牵头部门组成。反垄断合规管理机构可以专设,也可以由有关部门承担相应职责。合规治理机构是反垄断合规管理的最高机构,负责反垄断合规管理的组织领导和统筹协调,研究决定反垄断合规管理重大事项。合规管理负责人负责反垄断合规管理的总体部署和组织实施。合规管理牵头部门负责推动落实反垄断合规管理要求,为其他部门提供合规支持。”合规治理机构、合规管理负责人和合规管理牵头部门三者各自的具体职责为:

企业可以根据自身规模和业务复杂性,灵活选择适合自己的反垄断合规组织架构。对于业务范围广泛、市场影响力较大的大型企业或跨国公司,设置独立的反垄断合规部门是更为合适的选择。而对于规模较小、业务相对简单的中小型企业,可以将反垄断合规职能纳入现有的法务部或其他合规职能部门,通过合理分配资源来实现合规目标。
无论企业选择哪种组织形式,都必须确保反垄断合规人员在履行职责时能够保持独立性,可以客观中立地提出合规审查意见。合规人员应当在不受业务部门干扰的情况下,依据相关法律法规和企业合规机制,提出专业的合规审查意见和建议,避免合规风险因受到业务部门的压力而被忽视或掩盖。
另外,企业也应当为反垄断合规人员单独提供合理的预算支持,不仅包括日常的运营成本,还应覆盖反垄断法律培训、外部法律咨询、风险评估工具等相关投入。保障独立预算可以使反垄断合规人员获得所需资源,确保其能够顺利开展合规工作,提升合规工作的效率与效果。
2. 企业管理层的职责和作用
企业管理层对反垄断合规工作的重视程度直接关系到反垄断合规工作的有效开展和公司整体反垄断合规文化的培育。管理层的态度和行动不仅决定了企业员工对反垄断合规的认知和重视程度,在推动合规文化形成中也发挥着关键作用。
反垄断合规工作的有序、有效开展,不仅依赖于合规职能部门的努力,还需要各部门的密切协作,才能确保合规措施落到实处,真正发挥作用。如果缺乏部门间的协同配合,合规工作很可能将流于形式,难以达到预期效果。在这一过程中,管理层扮演着不可或缺的角色,只有在管理层的强力支持下,合规职能部门才能扎实推进反垄断合规制度的建设与管理,建立起完善、真实、有效的反垄断合规管理体系。管理层在制定企业整体战略时,应当将反垄断合规纳入考量,以确保企业的长期发展规划与合规要求相协调。这不仅体现了企业对合规的高度重视,也为各部门的合规工作提供明确的方向和指引。此外,反垄断合规奖励和问责机制也需要管理层的主导与推动,从而确保合规要求能够在企业的各个部门和层级切实执行。
企业管理层的言行对企业内部形成积极的合规文化具有显著影响。管理层可以通过公开做出反垄断合规承诺、参与反垄断合规培训、听取反垄断合规管理工作阶段性汇报等方式,为企业员工树立榜样,引领和带动企业合规文化的建设和深化发展。
3. 业务部门的职责和作用
业务部门在反垄断合规管理中发挥着至关重要的作用。业务部门直接参与企业的市场活动和业务运营,对潜在的反垄断合规风险有着最为直观的感知。作为企业反垄断合规政策的具体执行者,业务部门不仅承担落实合规要求的责任,还为合规管理提供重要信息,帮助合规部门及时掌握市场动态和业务背景,识别并预防可能的合规风险。业务部门的主动配合和积极参与,是企业落实管理、降低风险的关键环节。
根据《经营者反垄断合规指南(2024)》第十一条,业务部门在反垄断合规管理中主要履行的职责包括:
① 建立和完善符合反垄断合规管理要求的业务管理机制和流程,组织本部门落实反垄断合规管理规范,确保合规要求融入业务规范、流程和岗位职责;
② 定期梳理重点岗位和关键环节反垄断合规风险,开展合规风险识别,建立合规风险预警和应对机制;
③ 负责本部门经营管理行为的合规初审,及时就潜在反垄断合规风险向合规管理牵头部门提出合规咨询;
④ 配合合规管理牵头部门开展风险排查、举报调查、监督检查和问题整改,如实提供反垄断合规 管理工作所需的资料和信息,及时报告合规风险事项;
⑤ 配合反垄断调查和审查,及时制定整改方案并落实整改措施;
⑥ 定期报告反垄断合规管理职责落实情况和风险情况;
⑦ 其他与反垄断合规管理有关的工作。
通过参与反垄断合规培训,业务部门可以全面了解反垄断合规风险,深入理解合规政策对实际运营的影响,进而更有效地将合规要求融入日常工作。反垄断合规人员应根据不同业务部门的需求和特点,提供量身定制的培训,帮助其掌握反垄断法的基本要求、常见风险点以及如何在日常业务操作中避免违规行为。
此外,反垄断合规人员可以采取多种方式加强与业务部门的沟通,逐步加深业务部门对反垄断合规重要性的认识。例如,合规人员可以定期通过周报或月报等形式向业务部门推送反垄断监管政策、法律法规变化以及最新的执法动态。通过对监管文件和典型案例进行详细解读,使员工能够及时掌握最新的政策和实践。
为进一步提升合规效率,反垄断合规人员还可以与业务部门共同构建并维护企业的反垄断知识库,知识库应包括最新的法律法规、典型执法案例、常见问题解答和内部合规指引等,方便业务部门随时查阅和学习。通过知识库的建立和共享,业务部门可以在遇到合规问题时快速找到相应的解决方案,从而提高整体合规管理的效率。
4. 合规监督部门的职责和作用
完善的反垄断合规管理体系还应当纳入合规监督机制。《指南》第二十九条规定“鼓励经营者建立反垄断合规举报处理和反馈机制,积极响应员工、客户及第三方的反垄断合规投诉和举报,并组织开展核查。对举报人身份和举报事项严格保密,确保举报人不因举报行为受到不利影响。经营者各部门、分支机构及关键员工可以在反垄断合规管理牵头部门的组织和协助下,定期或者不定期开展合规自查,也可以独立组织或者聘请第三方机构开展专项合规检查。鼓励经营者加强对下属机构反垄断合规管理的监督检查。”
企业可以根据自身的规模、组织结构以及预算情况灵活决定反垄断合规监督的具体方式、频次和规模。在反垄断合规人员配备不足的情况下,企业可以借助纪检监察部门和审计部门的力量承担相应的监督职能,确保反垄断合规工作得以有效执行。具体而言,纪检监察部门可以负责对反垄断合规管理的日常监督,确保合规政策和程序得到有效实施,同时推动合规奖惩制度的落实,以激励员工遵守相关规定并对违规行为进行及时纠正和处理。审计部门可以定期组织反垄断合规的专项审计,通过全面的审查工作评估企业合规管理的有效性,并提出整改建议,进一步优化合规机制。
通过部门间的协同合作,企业不仅能够在资源有限的情况下有效监督反垄断合规情况,还能通过多部门的参与提升合规管理的整体水平,确保反垄断合规政策在企业内部得到全面落实并持续改进。